根據《教育部關于印發<2021年全國碩士研究生招生工作管理規定>的通知》(教學函〔2020〕8號)、《關于做好2021年全國碩士研究生招生錄取工作的通知》(教學司〔2021〕2號)、《北京市招生考試委員會關于做好新冠肺炎疫情防控常態化下2021年碩士研究生復試工作的指導意見》(京招考委〔2021〕3號)和《北京市招生考試委員會關于做好2021年研究生招生錄取工作的補充意見》(京招考委〔2021〕4號)等文件要求和北京市新冠肺炎疫情防控工作要求,結合我校招生工作實際,制定我校碩士研究生招生考試復試錄取工作方案,相關安排如下。
一、指導思想
以習近平新時代中國特色社會主義思想為指導,深入貫徹習近平總書記關于統籌推進新冠肺炎疫情防控和經濟社會發展工作的重要講話和重要指示批示精神,認真落實教育部、北京市各項要求,堅持首善標準,遵循“按需招生、全面衡量、擇優錄取、寧缺毋濫”的原則,樹立“質量第一”的意識和科學的人才選拔理念,在確保安全性、公平性、科學性的基礎上,統籌兼顧、精準施策、規范管理,積極穩妥做好我校2021年全國碩士研究生招生考試復試錄取工作。
二、組織管理
學校碩士研究生招生考試復試錄取工作在學校招生工作領導小組統一領導下進行。各學部(院)研究生招生工作領導小組負責本單位研究生招生考試復試、調劑及錄取組織,對本單位復試過程、信息公開、錄取結果負責。各學部(院)要選派經驗豐富、業務水平高、公道正派的工作人員參與復試,并對全體工作人員進行政策、業務、紀律方面的培訓。學部(院)根據實際工作需要,設立遠程復試技術保障組、遠程復試考務調度工作組,各學科(專業)組建若干復試小組,每個復試小組人員不少于5人。復試工作嚴格按照學校疫情防控領導小組的要求進行。
三、復試工作
1.復試形式
經學校研究決定,并報北京教育考試院備案,2021年我校碩士研究生招生考試復試采取“在線遠程復試”的形式進行。
復試前,要采取“兩識別”(人臉識別、人證識別)“四比對”(報考庫、學籍學歷庫、人口信息庫、誠信檔案庫數據比對)等措施,加強考生身份審核,嚴防“替考”。復試中,要采取“一平臺”(進行遠程復試的招生單位原則上應統一復試平臺)“三隨機”(隨機選定考生次序、隨機確定導師組組成人員、隨機抽取復試試題)等方式,加強過程監管,嚴防“作弊”。復試過程中考生要做到“雙機位”復試。“第一機位”采集考生音、視頻源(考生正前方),“第二機位”采集考生所處環境的整體情況(復試場所遠端,與考生后背成45°角)。
各學部(院)要著力加強對復試工作人員的體溫檢測和身體健康狀況排查,對于身體出現咳嗽、發燒等異常情況的一律不安排參加復試工作。復試前準備通風良好的空間,做好人員排查、場地安排、設施設備以及工作用具殺菌消毒等工作。座位之間保持1米以上間隔,同時加強復試工作人員的自身防護,為工作人員提供必要的防護用具。
建議考生近期減少出行,根據所在地區疫情防控要求及自身情況做好個人防護。
2.復試分數線、各學部(院)復試工作方案
北京工業大學各學科(專業)復試分數線已在北京工業大學研究生招生網公布,請考生登錄查詢。各學部(院)復試方案將于近期在北京工業大學研究生招生網發布,請考生及時關注。
3.復試差額比例及復試名單
根據教育部、北京市相關政策要求,我校復試采取差額復試,各學科(專業)差額比例一般不低于120%。對一志愿合格生源不足120%的學科(專業),按實際合格考生名單組織復試。
一志愿考生復試名單已于北京工業大學研究生招生網及北京工業大學研究生招生微信公眾號公布,參加復試考生以網上公布名單為準。
4.復試時間安排
我校復試整體將于3月23日啟動。各學科(專業)復試的具體時間安排詳見各學部(院)復試方案。
招生學部(院)將于復試前分批逐一聯系復試考生進行網絡遠程復試的模擬與測試。請考生在近期務必保持聯系方式暢通(包括手機、郵箱等),以便接收關于復試資格審查及復試的有關通知。考生聯系方式以考生報名時填寫的信息為準。
5.復試資格審查材料提交
參加復試考生統一提交材料詳見《北京工業大學2021年碩士研究生招生考試復試資格審查材料說明》(附件1)。各學部(院)可根據復試考核需要,除資格審查材料外,制定其他補充材料的提交要求。資格審查材料提交相關要求、提交方式、時間等,請見各學部(院)復試方案。
對于未按時參加資格審核或復試的考生,視為放棄復試資格。對于提交材料與實際情況不符或弄虛作假者,一經發現學校將取消其復試錄取、入學資格或取消學籍。情節嚴重的,根據相關法律法規移交有關部門處理。
6.誠信復試要求
考生要認真閱讀教育部《2021年全國碩士研究生招生工作管理規定》和《國家教育考試違規處理辦法》、《中華人民共和國刑法修正案(九)》、《普通高等學校招生違規行為處理暫行辦法》以及北京工業大學和報考學部(院)發布的相關招考信息。須知曉:在法律規定的國家考試中,組織作弊的行為;為他人實施組織作弊提供作弊器材或者其他幫助的行為;為實施考試作弊行為,向他人非法出售或者提供考試的試題、答案的行為;代替他人或者讓他人代替自己參加考試的行為都將觸犯刑法。在復試過程中有違規行為的考生,一經查實,即按照規定嚴肅處理,取消錄取資格,記入《考生考試誠信檔案》。入學后3個月內,我校將按照《普通高等學校學生管理規定》有關要求,對所有考生進行全面復查。復查不合格的,取消學籍;情節嚴重的,移交有關部門調查處理。
復試開始前,考生須按照要求,簽訂或宣讀“誠信考試承諾書”,確保提交材料真實、誠信參加復試。
7.考生端設備及環境要求
系統要求。我校采用學信網復試系統、騰訊會議系統作為遠程復試系統。學信網復試系統為遠程復試首選系統,騰訊會議系統作為備用復試系統。考生要提前下載、安裝、注冊學信網復試系統、騰訊會議系統,并按照學部(院)規定的時間配合完成遠程復試系統的模擬測試,確保滿足復試要求。
請考生仔細閱讀學習《學信網復試系統考生端操作手冊》(https://bm.chsi.com.cn/ycms/kssysm/)。若使用騰訊會議進行復試,為保證達到“雙機位”要求,請考生提前準備至少2個騰訊會議賬號,分別命名為:考生姓名1、考生姓名2。
機位配置。考生參加復試須使用“雙機位”。“第一機位”從考生正前方采集考生本人音視頻信息,復試全程開啟,攝像頭取景范圍不能過小,考生正面面容及雙手須全程在視頻錄像范圍內,桌子須緊靠墻壁,可視范圍內不能有任何可能與復試相關的物品或資料。“第二機位”要能夠采集考生所處環境的整體情況,位于復試場所遠端,與考生后背成45°角,能夠拍攝到考生本人和電腦屏幕,復試全程開啟。
設備要求。建議考生盡可能使用電腦(筆記本電腦/臺式機電腦+外置攝像、麥克風設備)作為“第一機位”復試設備,使用手機作為“第二機位”復試場地監控設備。“雙機位”音視頻信號采集應清晰流暢。請考生提前準備好相關設備,并保障復試期間設備電量和內存空間充足,連接優質網絡,盡量使用有線網絡連接和4G以上連接方式,確保設備功能滿足學校要求。
考生使用電腦或手機進行視頻復試的過程中,視頻復試系統要始終全屏顯示。考生設備不允許再運行其他網頁或軟件,須徹底關閉各種可能中斷或影響考試的應用程序,特別是微信、QQ等易彈出窗口的軟件,確保設備處于免打擾狀態,保證復試過程不受其他因素干擾或打斷。因其他應用程序或軟件造成視頻復試中斷的,后果由考生本人承擔。
環境要求。復試過程中,考生須保證在獨立、無干擾場所參加遠程復試,復試房間其他電子設備必須關閉。復試過程中,復試房間內除考生本人外不能有其他任何人員。復試時環境亮度合適,光線不能過暗,不要逆光。
保密要求。復試是國家研究生招生考試的一部分,復試內容屬于國家機密級。復試全程,考生不得自行或允許他人截圖、攝錄、拍照、錄屏、錄音復試情況,不得與外界有任何通訊交互,禁止將相關信息泄露或公布。
儀容儀表。考生復試時須保證視頻中本人圖像清晰,不能過度修飾儀容,不得佩戴墨鏡、帽子、頭飾、口罩、耳機等,頭發不得遮擋面部、耳部。
8.網絡突發狀況處理方法
(1)考生在網絡遠程考核過程中若出現視頻卡頓、黑屏等現象,可嘗試刷新界面或關閉APP重新進入考場。
(2)如在網絡遠程考核過程中出現嚴重網絡故障、停電等突發狀況,請考生保證聯系方式暢通(考生聯系方式以考生報名時填寫的信息為準),并盡快主動與報考學部(院)取得聯系。如果網絡在3分鐘內能夠及時恢復的,應更換試題并繼續進行考試;考生端網絡超過3分鐘不能及時恢復的,將另行安排復試時間。
9.復試考核
復試開始前,考生須測試音視頻及軟硬件設備是否正常,并提前準備好身份證、準考證、學生證(應屆生)、學歷證(往屆生),按照工作人員提示進行展示,完成人臉識別、人證識別,并接受考生端考試環境的檢查。
外語聽說能力測試。測試由各學部(院)、學科(專業)結合專業知識在復試時進行。
專業能力考核。全面考核考生對本學科(專業)理論知識和應用技能掌握程度,利用所學理論發現、分析和解決實際問題的能力。
綜合面試。含專業素質與綜合素質,如大學階段學習情況及成績、對本學科發展動態的了解、在本專業領域發展的潛力,以及分析解決問題的能力、人文素質、舉止及禮儀、心理狀況等方面。
復試考核以抽題作答和提問作答的形式進行,試題隨機抽取。各學科(專業)還可根據考核需要,制定其他考核要求,具體請見各學部(院)復試方案。
加試。對以同等學力身份報考的考生、成人教育應屆本科畢業生及復試時尚未取得本科畢業證書的自考和網絡教育考生(報考工商管理、公共管理專業學位的考生除外)須加試(筆試)至少2門不同于初試科目的本科主干課程。每門科目考試時間為3小時,滿分為100分。加試科目的成績不計入復試總成績,但若有一門不合格者不予錄取。
工商管理(MBA)、公共管理(MPA)、會計專業學位考生的思想政治理論考試在復試中進行,成績計入復試總成績。
根據教育部要求,招生單位認為有必要時,可對考生再次復試。
10.心理測試
所有參加復試的考生均需進行心理測試。測試辦法見北京工業大學研究生招生網《北京工業大學2021年碩士研究生招生心理測試通知》。
11.思想政治素質和品德考核
所有復試考生在復試期間或復試后(最晚4月15日前)將《北京工業大學2021年碩士研究生招生考試政治審查表》(見附件2)原件通過EMS郵寄至各學部(院)研究生招生秘書老師處。各學部(院)政審表寄送地址請見附件4。
已被我校接收的2021年推薦免試研究生不再參加復試,但須進行政審及資格復審。推免生最晚于4月15日前,將《2021年推薦免試攻讀北京工業大學碩士研究生政治審查及資格審查表》(見附件3)原件通過EMS郵寄至各學部(院)研究生招生秘書老師處。
對于思想政治素質和品德考核不合格者不予錄取。
12.體檢
所有錄取的考生必須體檢,體檢在入學報到時進行。不參加體檢或體檢相應項目不合格者將按照有關規定處理。
13.加分及破格復試政策
我校嚴格按教育部、北京市政策加分及破格復試政策執行。請符合加分政策的考生在3月23日前通過電子郵件以書面形式向我校研究生招生辦公室提出申請(yanzhaoban@bjut.edu.cn)。
根據教育部、北京市文件精神,我校一志愿合格生源充足的學科(專業)或者能通過調劑完成招生計劃的學科(專業)不接受“破格復試”申請。
14.復試成績量化標準
復試總分滿分為100分,其中外語聽說能力測試占10%,專業能力考核占40%,綜合面試占50%。
四、調劑工作
1.調劑工作原則
我校一志愿生源質整體充足,僅少量學科(專業)接收調劑。調劑工作辦法將由相關學部(院)按照教育部、北京市及學校要求制定,并在學部(院)復試方案中提前公布。
調劑考生的報名、復試通知、待錄取通知均通過“全國碩士生招生調劑服務系統”(http://yz.chsi.com.cn/yztj/,以下簡稱“調劑服務系統”)進行。調劑考生的復試名單于北京工業大學研究生招生網公布。
2.調劑工作基本要求
(1)符合調入專業的報考條件;
(2)初試成績應符合第一志愿報考專業國家A類考生分數線并且達到調入專業復試分數線要求;
(3)調入專業與第一志愿報考專業相同或相近,且應在同一學科門類內;
(4)初試科目與調入專業初試科目相同或相近,其中初試全國統一命題科目應與調入專業全國統一命題科目相同;
(5)根據我校人才選拔要求,初試科目為英語(二)的考生,不能調劑到初試科目為英語(一)的學科(專業);初試科目為數學(二)的考生,不能調劑到初試科目為數學(一)的學科(專業);初試科目為數學(三)的考生,不能調劑到初試科目為數學(一)或數學(二)的學科(專業);初試科目為314數學(農)或396經濟類綜合能力的考生,不能調劑到初試科目為數學(一)、數學(二)或數學(三)的學科(專業)。
(6)非全日制學習方式只接受在職定向就業人員考生報考,報考類別為非定向就業的考生不得調入非全日制學習方式。
(7)考生調劑的其他要求,在符合2021年上級部門招生錄取文件中關于調劑基本條件的基礎上,由各學科(專業)根據人才選拔要求制定,具體詳見各學部(院)復試工作方案及調劑辦法。
3.調劑工作程序
(1)各學部(院)公布相關學科(專業)調劑工作辦法、詳細說明接收考生調劑的時間、基本要求、工作程序、調劑復試辦法、聯系咨詢電話等信息。各相關學科(專業)調劑工作辦法見各學部(院)復試方案。如由于教育部“調劑服務系統”開啟時間發生變動而導致我校相關學科(專業)接收調劑考生報名時間進行調整,我校將提前在北京工業大學研招網進行公布。
(2)考生須在規定相關學科(專業)調劑系統開通時間內登錄調劑服務系統填報調劑志愿、提交調劑申請等,否則申請無效。校內調劑也須通過“調劑服務系統”完成。
(3)考生網上申請調劑時間截止后,各學部(院)、學科(專業)根據考生申請志愿、初試成績、專業背景、學習經歷、誠信情況以及科研創新能力等,基于調劑基本原則和要求,在學部(院)研究生招生工作領導小組領導下,依據計劃余額擇優選拔出符合條件的考生參加復試,并通過調劑服務系統發送復試通知。考生確認復試通知后,須按時參加復試。未按時確認的考生視為自動放棄復試資格。
(4)復試后,學校在調劑服務系統中,對擬錄取的調劑考生發送待錄取通知。考生須在學部(院)規定的時間內登錄調劑服務系統,進行待錄取確認,未按時確認的考生視為自動放棄待錄取資格。
五、錄取工作
1.錄取原則
復試后,每個學科(專業)統一標準,對一志愿復試合格考生按加權總成績排序后,根據下達的招生計劃、復試錄取辦法以及考生成績,并結合其思想政治表現、業務素質、身心健康狀況等,由高到低擬錄取。
對接收調劑生的學科(專業),對于一志愿考生和調劑考生分別按照加權總成績排序,按照先第一志愿合格考生、后調劑考生的原則依次確定擬錄取名單。
同一專業如有不同學習形式(全日制、非全日制),則按照全日制、非全日制計劃分別排序。
復試總分不合格(<60分)者不予錄取。
加權總成績計算方法:
(1)加權總成績=[初試總分×1/5×50%]+[復試總分×50%];
(2)MBA、MPA、會計專碩加權總成績=[初試總分×1/3×50%]+[復試總分×50%]。
同一志愿屬性(指一志愿、調劑,下同)的考生加權總成績相同時,按初試總分由高到低依次擬錄取;同一志愿屬性考生的加權總成績、初試總分均相同時,按復試綜合面試得分由高到低依次擬錄取。
所有擬錄取結果將報上級主管部門審核,最終錄取結果將以審核通過后的名單為準。
2.協議簽訂
碩士研究生就業類別分為非定向就業和定向就業兩種,所有擬錄取考生(含推免生)均須與學校簽訂相關協議后方能被擬錄取。
非定向就業錄取類別研究生協議書為一式兩份;定向就業錄取類別研究生協議書實行三方協議制,為一式三份,其協議定向就業單位須與其報名庫中的定向就業單位一致。
擬錄取為非定向就業類別的考生協議須在復試后由考生盡快簽訂,拍照或掃描后于復試結束后3天內通過電子郵件發回學部(院)。郵件、附件文件名均須按下述規則命名:報考學部(院)代碼(3位,以招生學科目錄為準)-報考學科代碼、名稱(以招生學科目錄為準)-考生姓名-準考證號(15位),例:001-0801力學-張三-100051XXXXXXXXX。電子郵箱地址請見文后附表《北京工業大學研招網各學部(院)聯系方式》,入學報到前再提交紙版原件。推免生最晚于4月15日前完成此項流程。
擬錄取為定向就業類別的考生協議須于復試結束后1周內通過EMS將協議紙版原件郵寄回學部(院)。郵寄地址參照附件4。
經考生確認的報名信息(包括非定向/定向),在復試、錄取階段一律不得修改。
3.工作紀律
所有參加復試及錄取工作的人員都應認真、嚴格地執行教育部、北京市和學校的有關各項規定,維護復試錄取工作的公平、公正。
復試及錄取工作實行回避制度,凡有親屬或利害關系人參加復試的人員,不得參加與復試及錄取有關的工作。對有違反規定行為的單位和當事人,將視情節輕重給予批評教育或紀律處分,直至追究法律責任,以維護招生紀律的嚴肅性和公正性。
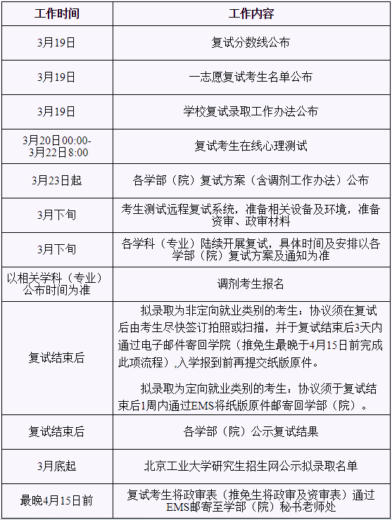
六、時間安排概覽

七、信息公開
北京工業大學嚴格按照教育部、北京市有關政策,在北京工業大學研究生招生網(http://yanzhao.bjut.edu.cn/),北京工業大學研究生招生官方微信公眾號(微信號:bjut_yanzhao)以及教育部“全國碩士研究生招生信息公開平臺”公布學校復試錄取工作辦法、擬錄取考生名單等信息。
我校接待考生咨詢電話:010-67392533。
我校受理考生投訴電話:010-67392231。
北京教育考試院研究生招生專用監督電話:010-82837456。
北京工業大學研究生招生各學部(院)聯系方式:

北京工業大學研究生院
2021年3月19日
原文標題:北京工業大學2021年碩士研究生招生復試、錄取工作安排
原文鏈接:http://yanzhao.bjut.edu.cn/ggl/2021319/16161440231957081_1.html
以上就是“北京工業大學2021年碩士研究生招生復試、錄取工作安排”的全部內容,其他院校的2021復試錄取安排可戳→【2021考研復試:各院校復試時間_復式方式_復試考試內容匯總!】