考研大綱是規定全國碩士研究生入學考試相應科目的考試范圍、考試要求、考試形式、試卷結構等權威政策指導性考研用書。今天,研線網小編為大家整理了“2021考研大綱:中國政法大學2021碩士研究生初試考試大綱”的相關內容,希望對大家有所幫助!




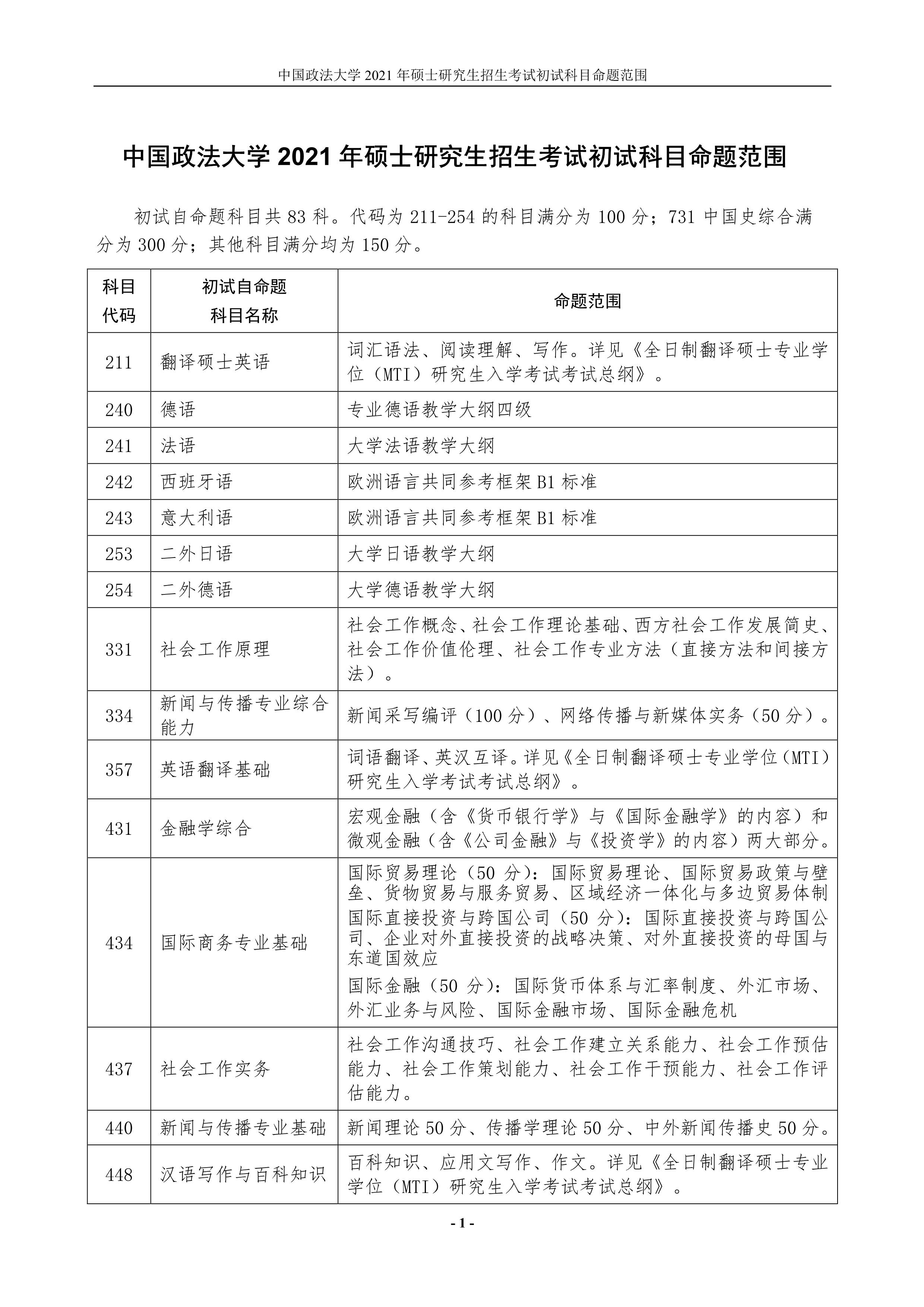
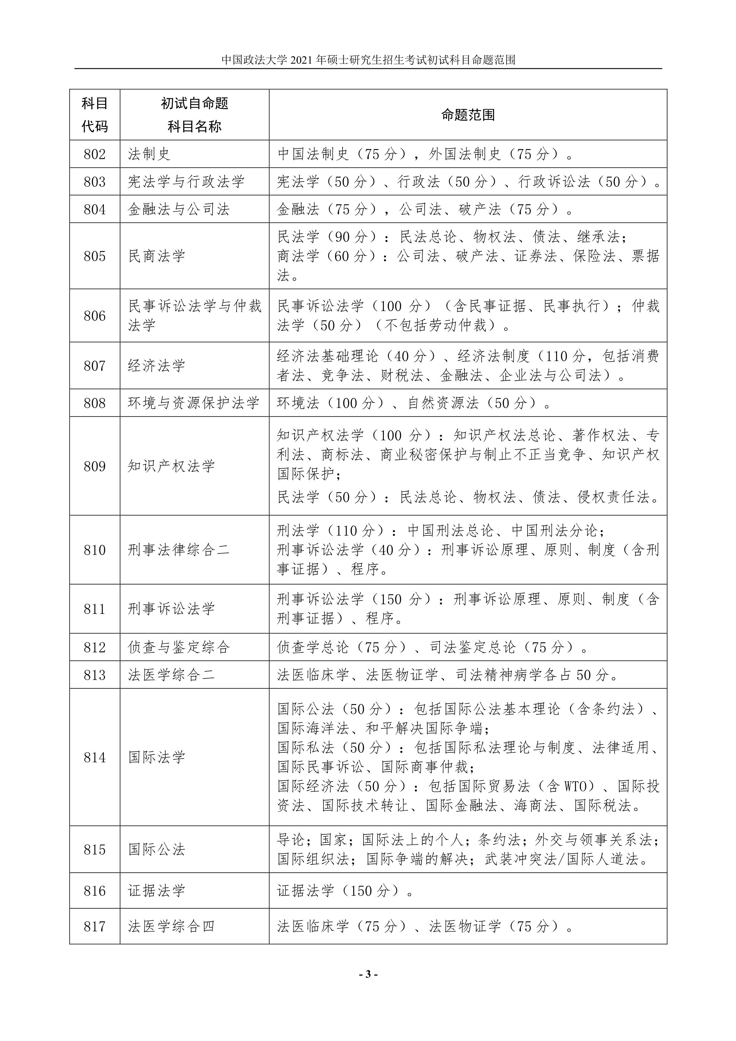
點擊查看:中國政法大學2021年碩士研究生招生考試初試科目命題范圍.pdf
原文標題:中國政法大學關于公布2021年碩士研究生招生章程的通知
原文鏈接:http://yjsy.cupl.edu.cn/site/index_3.aspx?id=7F1D92B97EA063E5
以上就是研線網小編整理“2021考研大綱:中國政法大學2021碩士研究生初試考試大綱”的全部內容,更多考研大綱信息,請持續關注研線網!