2021年全國碩士研究生招生考試初試成績已經發布,參照歷年全國碩士研究生招生考試考生進入復試的初試成績基本要求,預計我院部分專業適量接收調劑考生。歡迎廣大考生填報本人預調劑信息,在調劑系統正式開通之后完成調劑工作。
一、擬調劑專業
(一)學術學位

(二)專業學位

注:以上僅為擬調劑專業,待2021年實際招生計劃數正式下達后,未列入專業亦可能招收調劑考生,請各位考生予以關注,實際調劑專業以研招網調劑系統正式開通后我校發布的調劑公告為準。
二、調劑基本條件
(一)符合調入專業的報考條件。
(二)初試成績符合第一志愿報考專業在“全國初試成績基本要求”中對“A類考生”的要求。
(三)調入專業與第一志愿報考專業相同或相近。應在同一學科門類范圍內。
(四)初試科目與調入專業初試科目相同或相近,其中初試全國統一命題科目應與調入專業全國統一命題科目相同。
(五)第一志愿報考工商管理、公共管理、旅游管理、工程管理、會計、圖書情報、審計專業學位碩士的考生,在滿足調入專業報考條件的基礎上,可申請相互調劑,但不得調入其他專業;其他專業考生也不得調入以上專業。
(六)其他特殊要求將在國家線公布后,在調劑公告中及時發布。
三、預調劑工作
調劑系統開通前,有調劑意向的考生可填寫《長春工業大學2021年預調劑碩士研究生報名表》,并發送到郵箱7894547@qq.com(郵件請以“本人姓名+擬調劑專業”命名)。請大家在調劑系統正式開通之后保持通訊暢通,如有專業調劑需要,我們將與您取得聯系。
四、正式調劑流程
1.請有調劑意向的考生在“全國碩士生招生調劑服務系統”開通后,及時登陸中國研究生招生信息網(http://yz.chsi.com.cn),按要求填寫調劑志愿。
2.我校將于24小時之內通過“全國碩士生招生調劑服務系統”篩選考生,確定是否接收調劑并發送復試通知。
3.考生需在我校發出復試通知后12小時內登陸“全國碩士生招生調劑服務系統”確認到我校參加復試。
4.考生確認復試通知后,請按照我校2021年碩士研究生招生專業目錄及復試通知的相關要求做好復試準備。
5.復試結束后我校會及時通過“全國碩士生招生調劑服務系統”向考生發放待錄取通知,考生應于12小時內登陸“全國碩士生招生調劑服務系統”接受待錄取,否則取消錄取資格。
五、學費及獎助體系
(一)2021級碩士研究生學費標準8000元/人·年(不含MBA入學時按年度交費),工商管理(MBA)學費4萬元/人·三年。
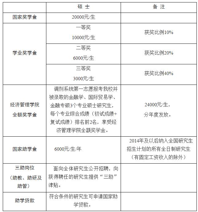
(二)其他獎助政策體系

六、特殊說明
以上相關要求若與教育部2021年碩士研究生招生調劑政策不符,以教育部政策為準。
七、聯系方式
地址:長春市大學城路5000號,長春工業大學北湖校區辦公樓540室(郵編130000)
聯系人:杜老師、張老師、黃老師
電話:0431—85118201、13364310641、18844174999、13843078896
長春工業大學2021年碩士調劑咨詢QQ群:199526714
研究生院網站:http://www.yjsy.ccut.edu.cn/(相關通知會在此網站通知,請考生及時查看。)
原文標題:2021年碩士研究生招生預調劑公告
原文鏈接:http://www.sem.ccut.edu.cn/2021/0303/c6022a95998/page.htm
以上就是“2021考研預調劑:長春工業大學預調劑公告”的全部內容了,更多預調劑相關信息,請持續關注本網站。