你在找調劑信息?告別東看西看,留在研線網。
調劑信息看到眼酸手軟,定期福利不斷,不妨進群一探究竟!

調劑信息看到眼酸手軟,定期福利不斷,不妨進群一探究竟!

21非管理類調劑 21管理類調劑
北京信息科技大學地處中關村核心區,是北京市屬高校中信息類學科專業較為齊全的高校,一直致力于培養 IT 行業高端人才和信息技術與傳統技術融合的復合型專業人才,具有鮮明的信息特色、軍工特色和行業特色。
學校以工為主,工、管、理、經、文、法 6 個學科門類協調發展。現有一級學科碩士點 13 個,6 個專業碩士學位授權類別。有北京高精尖學科 2 個;省部級重點實驗室 26 個,其中教育部重點實驗室 2 個。現有專任教師 972 人,擁有兼職博士生導師 40 人,碩士生導師 437 人。
學校堅持立德樹人,研究生培養特色鮮明,質量優良,就業競爭力強、起薪高,受到用人單位廣泛好評。學校著力推進電子信息類專業碩士培養模式試點改革,配備由院士和博士生導師等知名專家學者組成的高水平導師團隊,搭建包含清華大學、英國劍橋大學、中國科學院等國內外知名高校及科研機構在內的協同育人平臺,致力于培養面向北京市高精尖產業發展需要的“人工智能+X”拔尖人才。
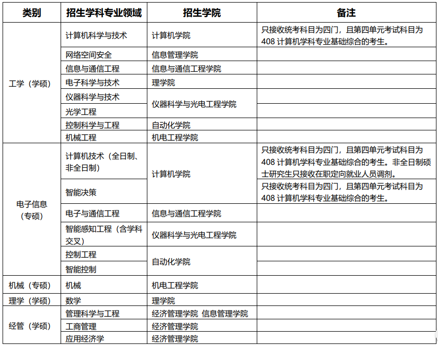
一、接收調劑學科專業
學校以工為主,工、管、理、經、文、法 6 個學科門類協調發展。現有一級學科碩士點 13 個,6 個專業碩士學位授權類別。有北京高精尖學科 2 個;省部級重點實驗室 26 個,其中教育部重點實驗室 2 個。現有專任教師 972 人,擁有兼職博士生導師 40 人,碩士生導師 437 人。
學校堅持立德樹人,研究生培養特色鮮明,質量優良,就業競爭力強、起薪高,受到用人單位廣泛好評。學校著力推進電子信息類專業碩士培養模式試點改革,配備由院士和博士生導師等知名專家學者組成的高水平導師團隊,搭建包含清華大學、英國劍橋大學、中國科學院等國內外知名高校及科研機構在內的協同育人平臺,致力于培養面向北京市高精尖產業發展需要的“人工智能+X”拔尖人才。
一、接收調劑學科專業


二、調劑流程
1、填寫調劑申請表(附件 1),發到指定郵箱(見附件 2);
2、調劑系統開通后,選擇調劑到我校(代碼 11232);
3、參加我校組織的遠程復試,并按要求提供相關材料;
4、復試結束后,及時在調劑系統內回復。
三、復試準備材料
1、準考證;2、有效身份證件原件;3、畢業證書、學位證書原件電子版(應屆生提供學生證);
4、大學成績單原件電子版或檔案成績單電子版;5、學院要求提供的其它材料。
四、新生獎學金
初試成績名列前茅的合格考生,通過復試、被正式錄取并報到后,可申請優秀新生獎學金。
五、各學院網址鏈接
1. 機電學院:https://jdgcxy.bistu.edu.cn/
2. 光電學院:https://gd.bistu.edu.cn/zsjy/yjszs/
3. 自動化學院:https://auto.bistu.edu.cn/
4. 通信工程學院:https://tx.bistu.edu.cn
5. 計算機學院:https://jsjxy.bistu.edu.cn/
6. 經管學院:https://em.bistu.edu.cn
7. 信管學院:http://sim.bistu.edu.cn
8. 馬學院:https://cpe.bistu.edu.cn/
9. 公管傳媒學院:https://pac.bistu.edu.cn/graduate/
10. 理學院:https://science.bistu.edu.cn/zsjy/ysjjy/zsfszd/
附件 1:北京信息科技大學研究生調劑申請表
附件 2:北京信息科技大學研究生招生咨詢各學院聯系方式
北京信息科技大學
2021 年 3 月 22 日
2021 年 3 月 22 日
小編為大家推薦兩個神器:
一、考研復試大師推薦理由
①這是一款考研人都在用的小程序,內含復試真題,你要選擇年份就能看到相關真題,而且免費試用。
②英語口語練習,包含英語自我介紹和抽題速達。
③大數據智能評估上岸率,關于你能上岸的幾率是多少!提前測評做好心理準備。
④復試論壇可以討論復試相關問題以及記錄點滴事情。
全局圖安排,微信搜索“考研復試大師”小程序,解鎖新功能吧!
新聞快車道:各省市各大研招院校2021考研調劑信息安排匯總
最新預調劑系統開通院校匯總!這所大學最先開通!
原文標題:我校研究生招生調劑系統預計3月24日陸續開放(附第一批調劑公告)
一、考研復試大師推薦理由
①這是一款考研人都在用的小程序,內含復試真題,你要選擇年份就能看到相關真題,而且免費試用。
②英語口語練習,包含英語自我介紹和抽題速達。
③大數據智能評估上岸率,關于你能上岸的幾率是多少!提前測評做好心理準備。
④復試論壇可以討論復試相關問題以及記錄點滴事情。
全局圖安排,微信搜索“考研復試大師”小程序,解鎖新功能吧!

二、考研調劑大師推薦理由
①100萬+條調劑信息供考生們查看。
②詳細的調劑流程步驟和常見調劑問題。
③想要第一時間獲得意向調劑院校的最新通知,那你需要一個調劑意向填寫。
④咨詢答疑、調劑通關計劃都是準備調劑考生們的福音。
①100萬+條調劑信息供考生們查看。
②詳細的調劑流程步驟和常見調劑問題。
③想要第一時間獲得意向調劑院校的最新通知,那你需要一個調劑意向填寫。
④咨詢答疑、調劑通關計劃都是準備調劑考生們的福音。
全局圖安排,微信搜索“考研調劑大師”小程序,解鎖新功能吧!

新聞快車道:各省市各大研招院校2021考研調劑信息安排匯總
最新預調劑系統開通院校匯總!這所大學最先開通!
原文標題:我校研究生招生調劑系統預計3月24日陸續開放(附第一批調劑公告)
原文鏈接:https://yanjiusheng.bistu.edu.cn/zsgl/fslq/202103/t20210322_355160.html